公司新闻

厦门威廉希尔中国官网科技股份有限公司生产制造中心环评验收报告公示


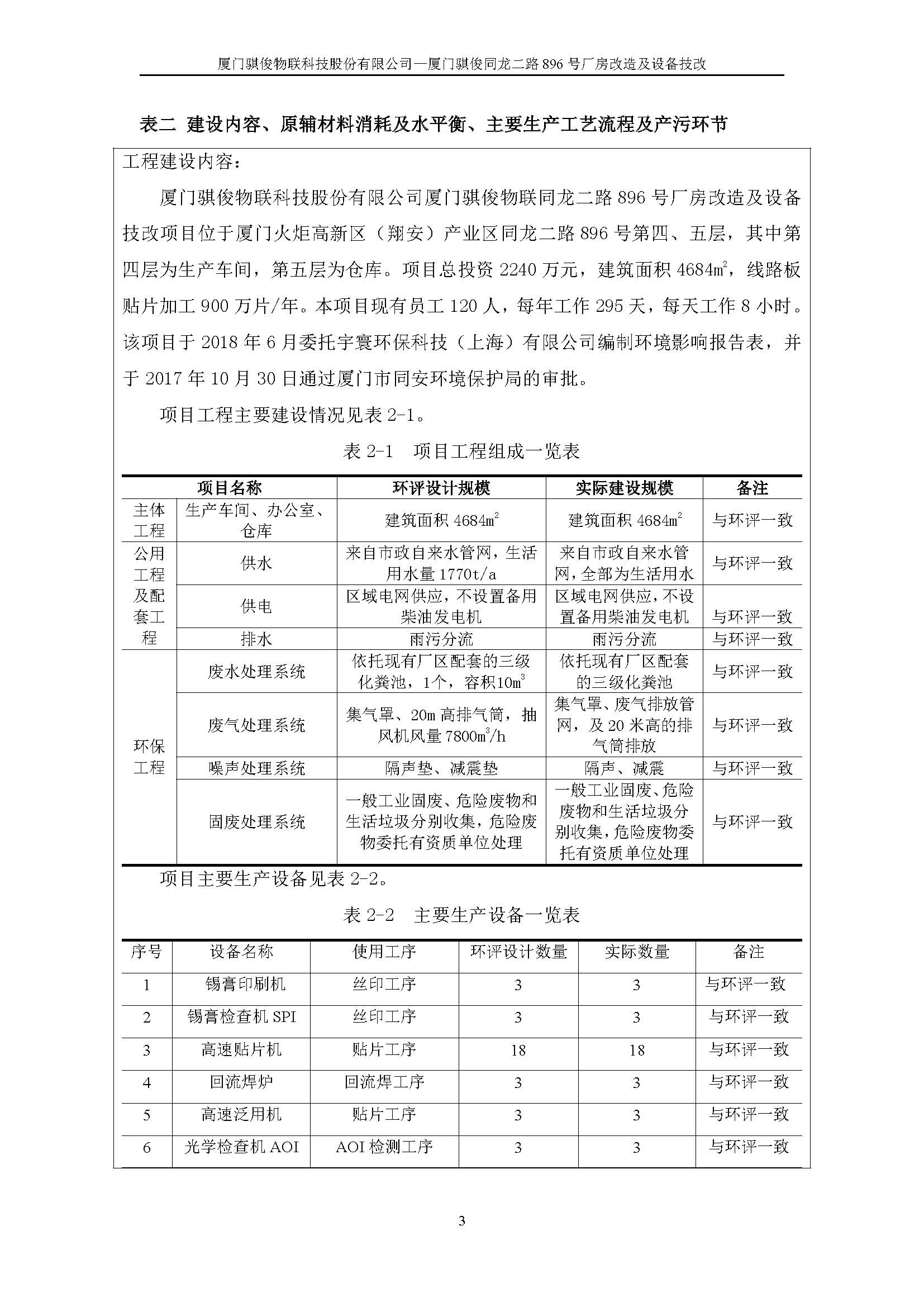
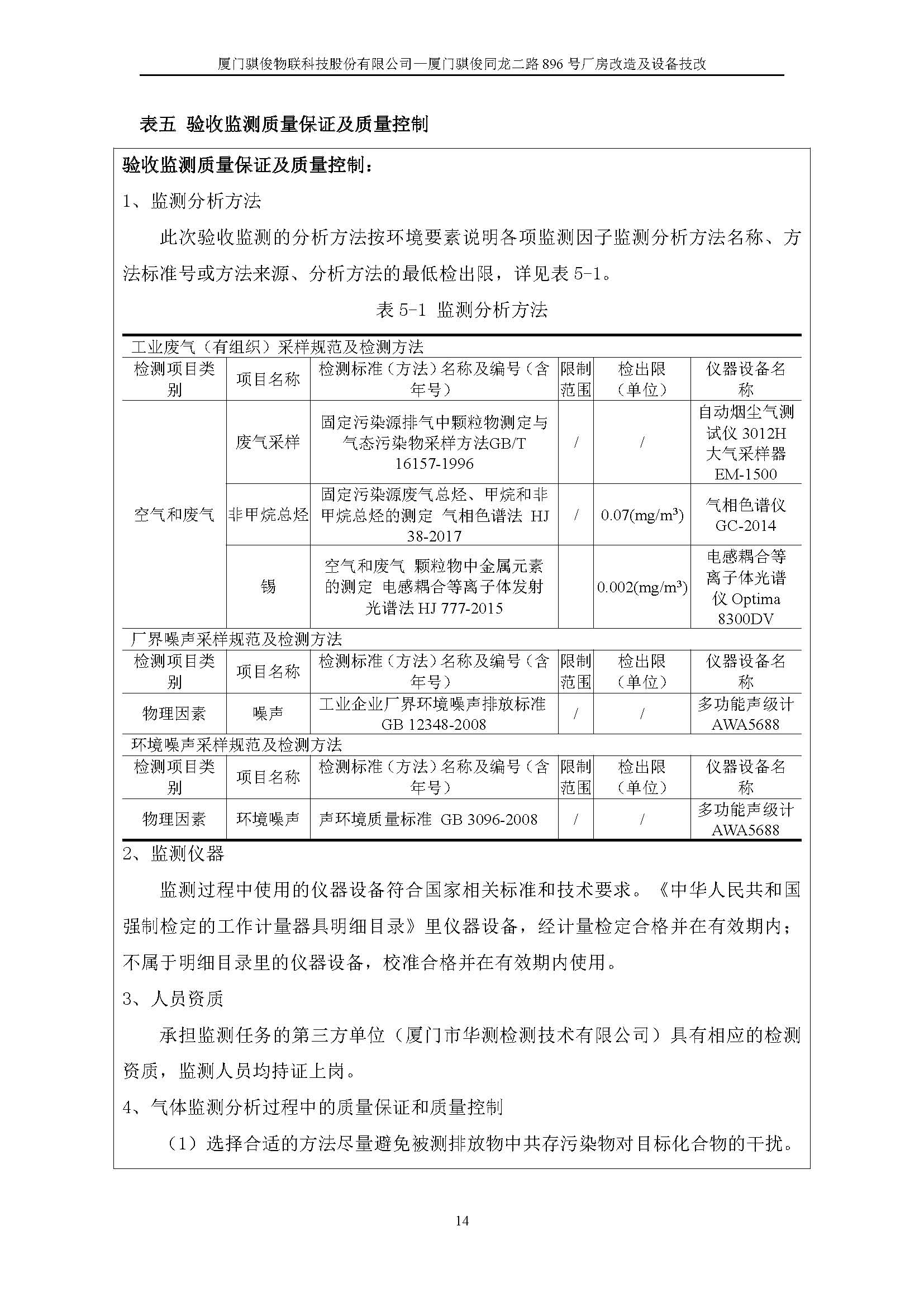
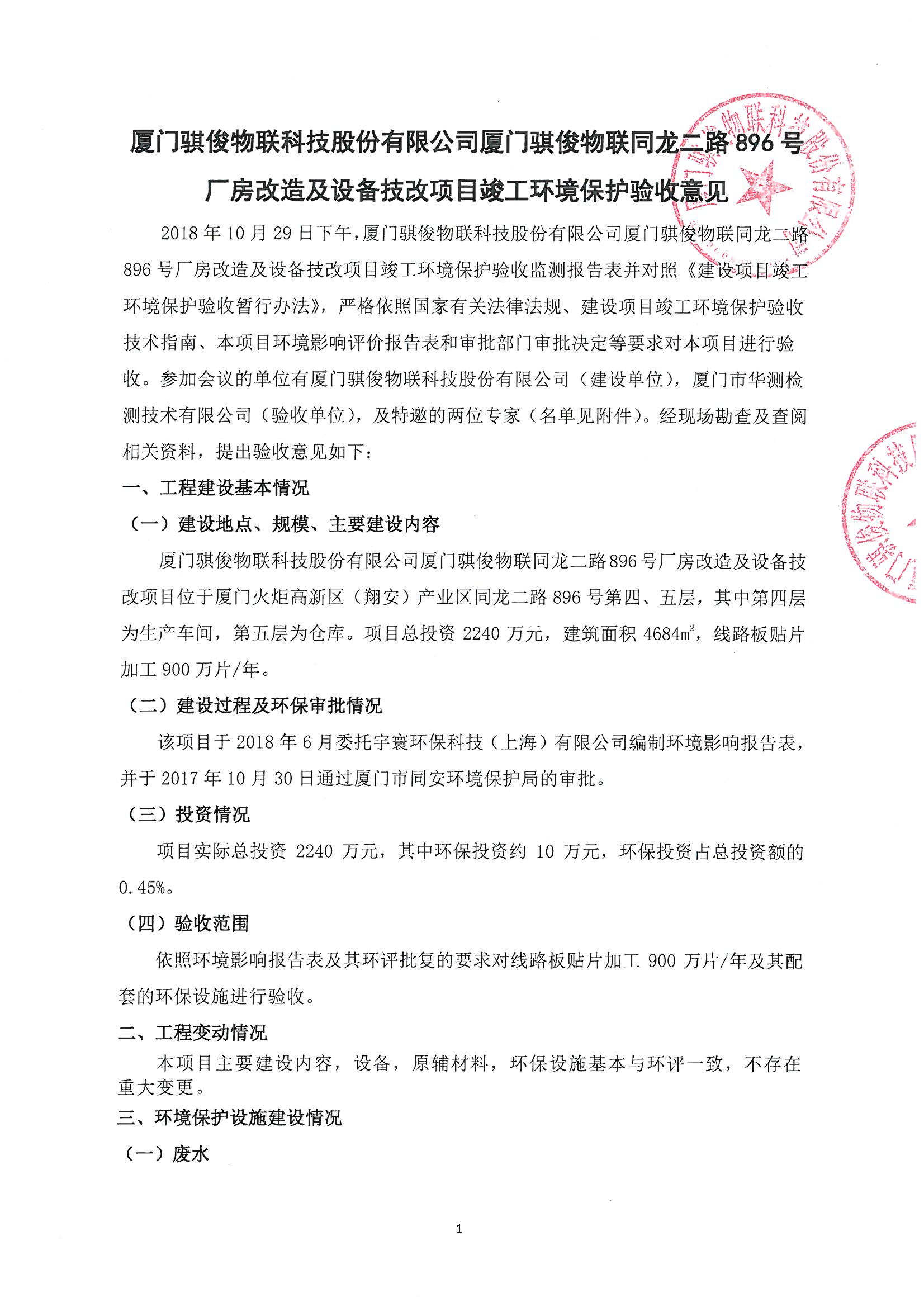
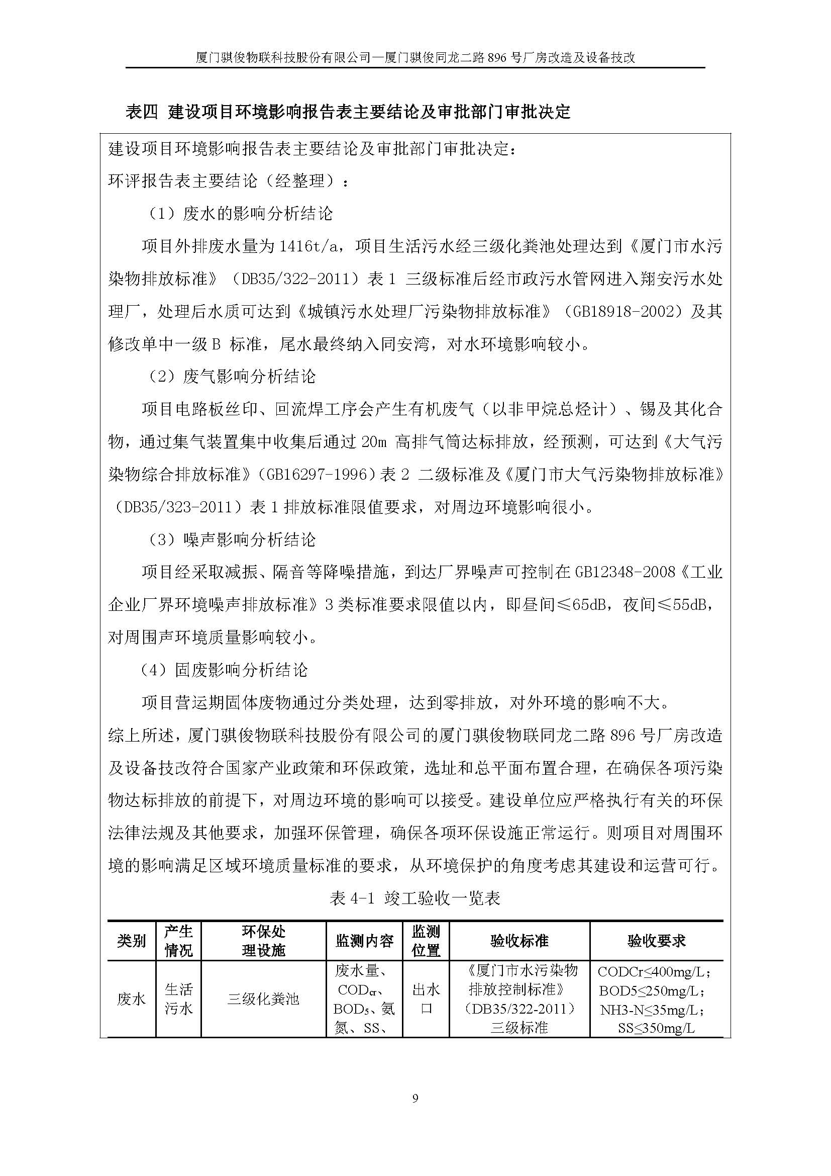
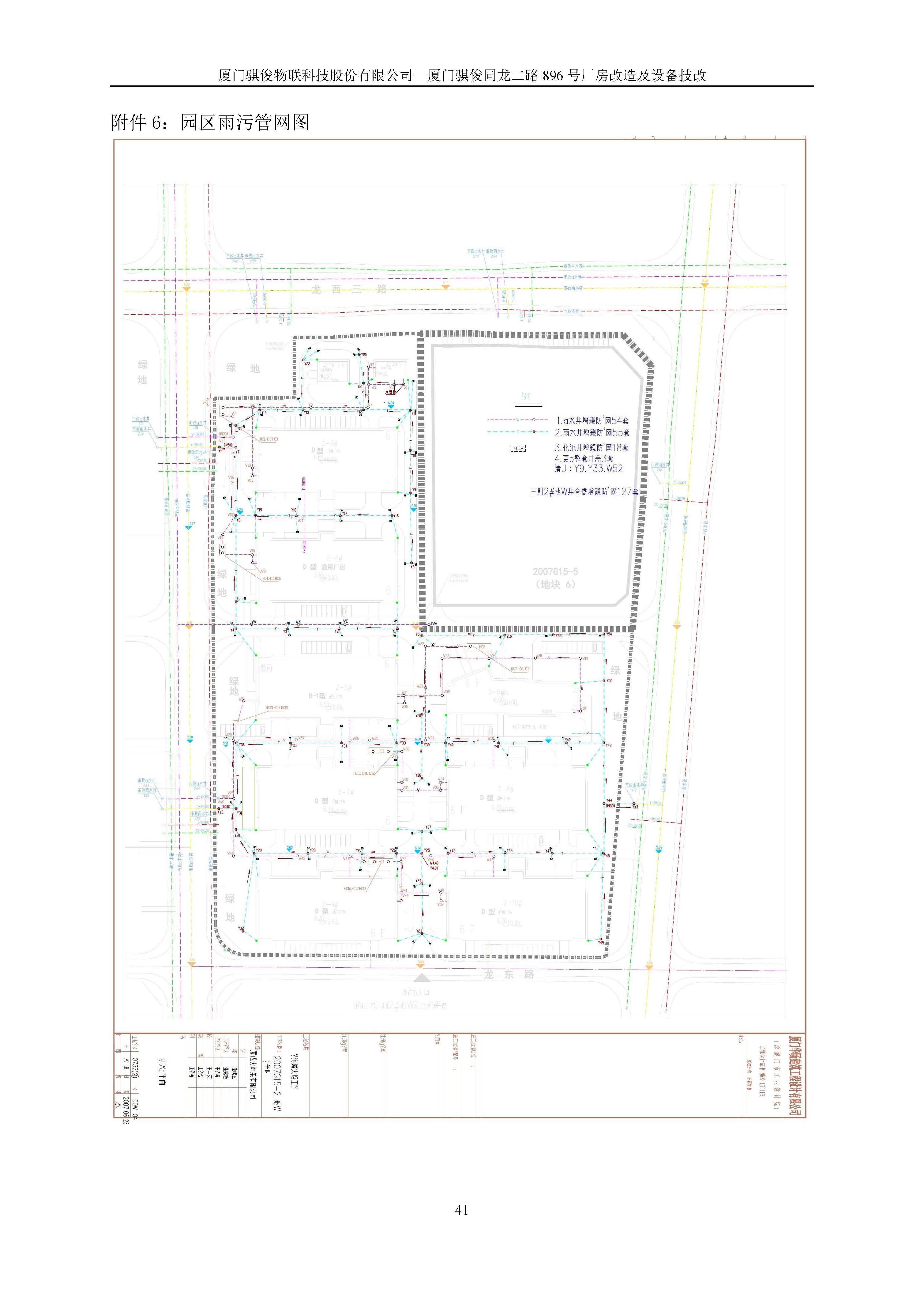
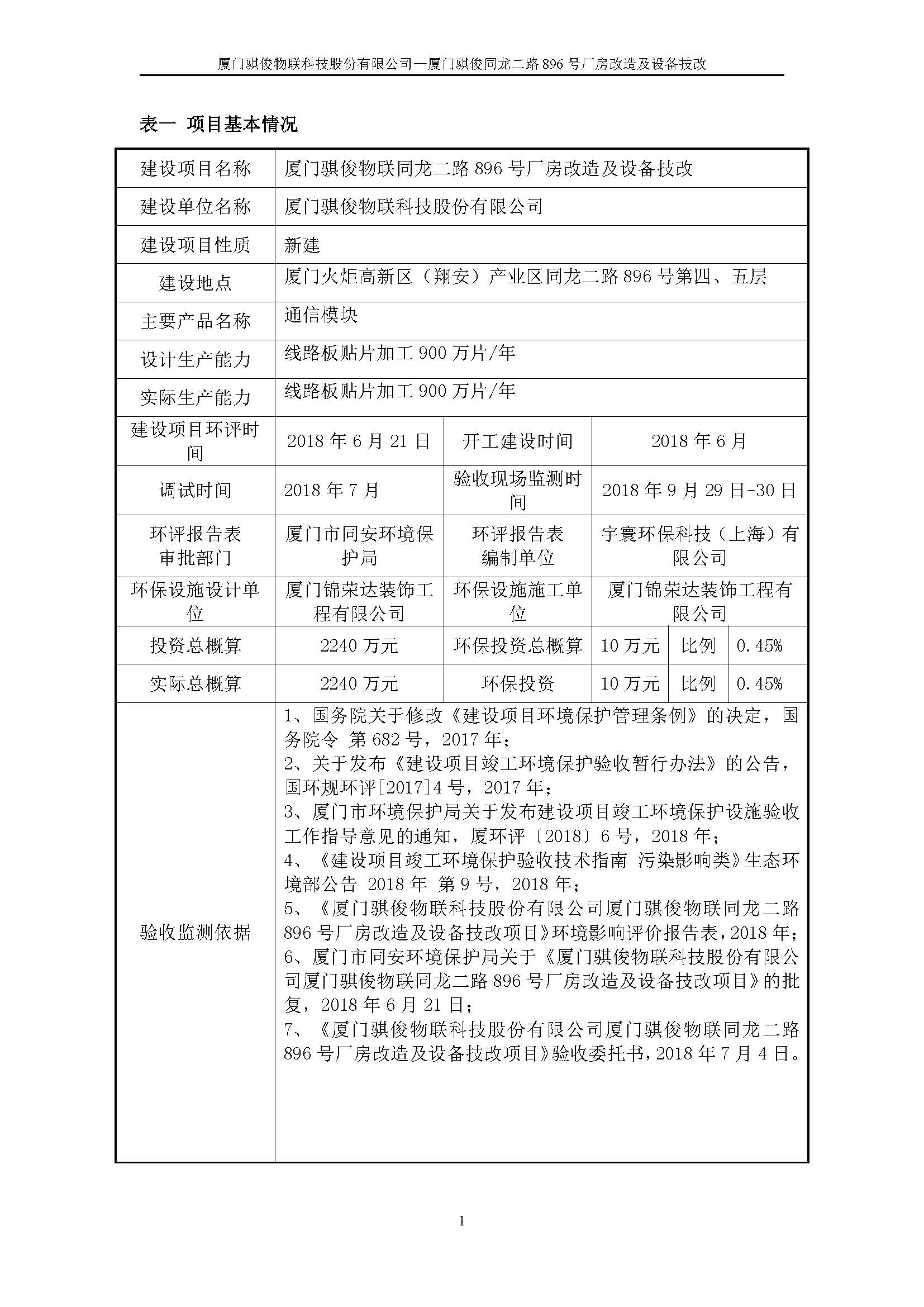
2018年10月29日,厦门威廉希尔中国官网科技股份有限公司生产制造中心通过厦门市华测检测技术有限公司及特邀专家对厦门威廉希尔中国官网同龙二路 896 号厂房改造及设备技改项目竣工环境保护验收,特此公告!

 




新闻中心